Unternehmensrecherche in Sekunden

Contributors

Geschätzte Implementierungszeit
Verwendete Bibliotheken
- @operaide/ai
- @operaide/aktor
- @operaide/mail
- zod
LLM-Anbieter und -Modelle
- Azure GPT-4o-mini
- Configurable via settings
Externe Dienste
- Jina AI
- Mailgun
TAGS
Introduction
Gib einen Unternehmensnamen ein — und erhalte einen strukturierten Bericht über Führung, Produkte, Finanzen und aktuelle Neuigkeiten. Das System scrapt die Website, führt gezielte Suchen durch und fasst alles zu einer fertigen Analyse zusammen. Eine E-Mail-Variante ermöglicht es, eine Rechercheanfrage per E-Mail zu senden und den fertigen Bericht im Posteingang zu empfangen.
Business Impact
Herausforderung
Due-Diligence-Prüfungen von Unternehmen erfordern stundenlange manuelle Recherche — Websites besuchen, Nachrichten durchsuchen, Finanzdaten prüfen und Ergebnisse in einem Bericht zusammenstellen.
Lösung
Eine KI-gesteuerte Pipeline scrapt die Unternehmenswebsite, führt gezielte Websuchen durch und erstellt automatisch eine strukturierte Analyse.
Ergebnis
Recherche, die Stunden dauerte, wird in Sekunden geliefert — konsistent, umfassend und bereit zur Überprüfung.
Funktionsweise
- Automatisierte Unternehmensrecherche — Gib einen Unternehmensnamen ein und erhalte einen strukturierten Bericht über Führung, Produkte, Finanzen und aktuelle Neuigkeiten. Das System bezieht Informationen von der Unternehmenswebsite und mehreren Websuchen und fasst alles zu einer fertigen Analyse zusammen.
- E-Mail-gesteuerte Recherche — Sende eine Rechercheanfrage per E-Mail mit nur einem Unternehmensnamen oder einer Beschreibung. Das System ergänzt fehlende Details automatisch, führt die komplette Recherche-Pipeline durch und antwortet mit dem fertigen Bericht direkt in deinem Posteingang.
Technische Details
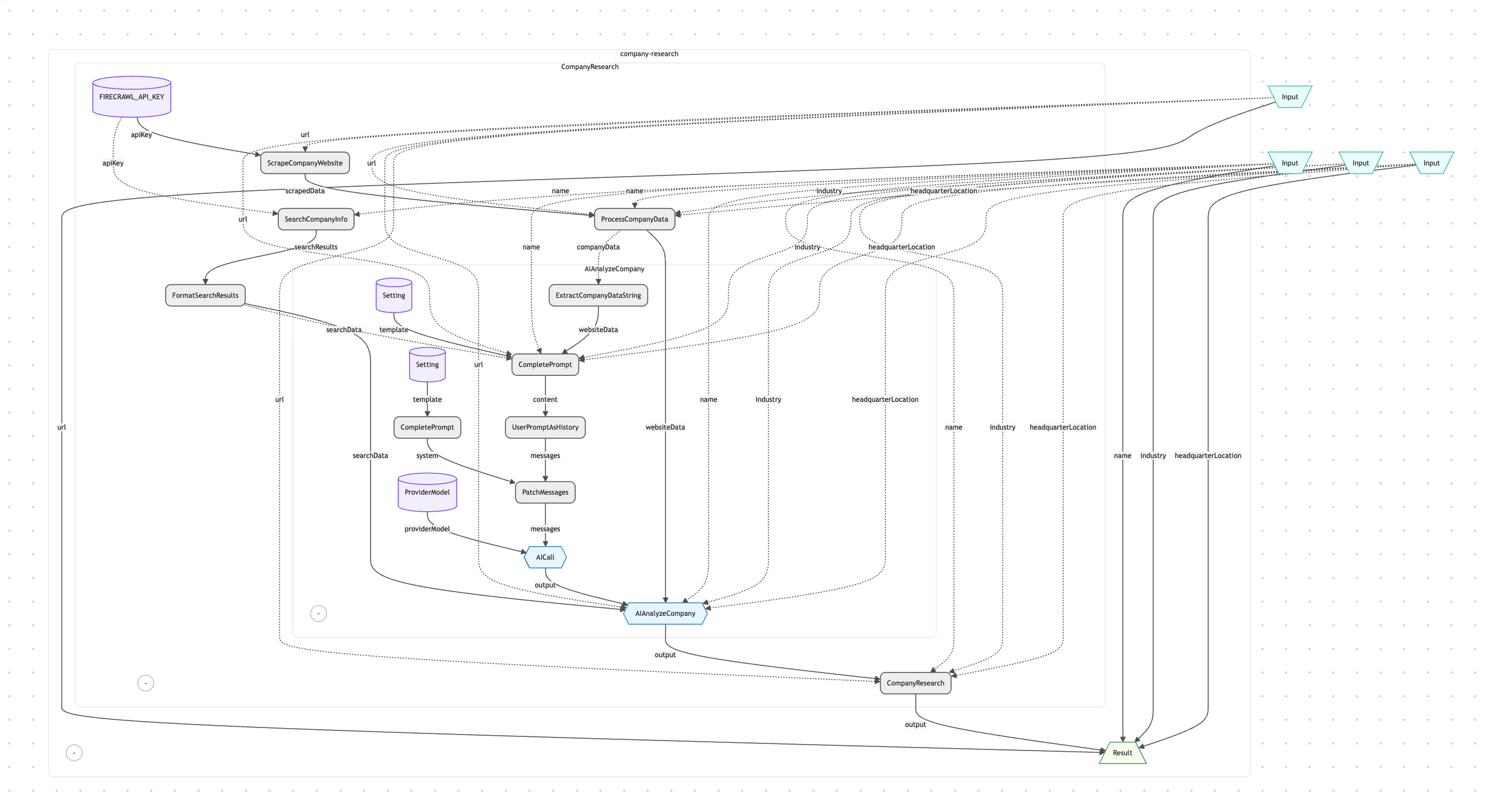
- Verschachtelte Aktor-Kompositionen — aktorCompanyResearch ist ein defineAktor-Subgraph, der Scraping, Suche und KI-Analyse orchestriert. Darin ist aktorAIAnalyzeCompany ein weiterer verschachtelter defineAktor, der Prompt-Konstruktion und den LLM-Aufruf übernimmt. Diese mehrstufige Komposition hält jeden Verantwortungsbereich isoliert, während komplexe Pipelines aufgebaut werden.
- Stream-basierte Suchverarbeitung — Die Unternehmensrecherche generiert vier Suchanfragen über aktorSearchCompanyInfo. aktorForEachStream erstellt einen Stream, aktorInput hält die aktuelle Anfrage, und aktorStreamProcessor führt aktorWebsearch für jedes Element aus. Die Ergebnisse werden kombiniert und formatiert, bevor die KI-Analyse erfolgt.
- Web Scraping über Jina AI — aktorWebscrape ruft die Unternehmenswebsite als Markdown mit extrahierten Links ab. Der gescrapte Inhalt wird über aktorProcessCompanyData verarbeitet und strukturiert, bevor er zusammen mit den Suchergebnissen an die KI zur Analyse übergeben wird.
- Tool-Wrapping für E-Mail-Automatisierung — Der Mail-Reaktor nutzt aktorToTool, um sowohl aktorCompanyResearch als auch aktorWebsearch als KI-aufrufbare Tools bereitzustellen, kombiniert über aktorToolSet. Die KI entscheidet eigenständig: erst suchen, um fehlende Details zu finden, dann die Unternehmensrecherche starten, wenn genügend Daten vorliegen — bis zu fünf Tool-Iterationen.
- Konfigurierbare Prompt-Vorlagen — Alle System- und Benutzer-Prompts verwenden aktorCompletePrompt mit {{variable}}-Platzhaltern. Prompts werden als aktorSetting-Werte exponiert, sodass Rechercheanweisungen, Ausgabestruktur und Sprache über die Operaide-Oberfläche ohne Codeänderungen angepasst werden können.
Reaktor-Architektur
Die Company-Research-App registriert zwei Reaktoren. Der Unternehmensrecherche-Reaktor ist der Kern: Er scrapt die Zielwebsite über aktorWebscrape, verarbeitet den Inhalt mit aktorProcessCompanyData, generiert vier Suchanfragen über aktorSearchCompanyInfo und verarbeitet sie durch aktorStreamProcessor mit aktorWebsearch. Die formatierten Suchergebnisse und gescrapten Website-Daten fließen in einen verschachtelten aktorAIAnalyzeCompany-Subgraph, wo eine KI den finalen strukturierten Bericht erstellt. Der Mail-Reaktor verpackt Unternehmensrecherche und Websuche als KI-aufrufbare Tools über aktorToTool und aktorToolSet, lässt die KI anhand des E-Mail-Inhalts entscheiden, welche Tools verwendet werden, und sendet das Ergebnis über aktorReplyToMail zurück.

Bereit zur Auslieferung von KI
Das funktioniert?
Erfahren Sie, wie Operaide Teams dabei hilft, zuverlässige KI-Anwendungen schneller bereitzustellen. Vom Prototyp bis zur Produktion — mit vollständiger Kontrolle und europäischer Souveränität.
